
关于发布《危险废物排除管理清单(2021年版)》的公告
公告 2021年 第66号为贯彻落实《中华人民共和国固体废物污染环境防治法》,按照《强化危险废物监管和利用处置能力改革实施方案》(国办函〔2021〕47号)有关要求,完善危险废物鉴别制度,推进分级分类管理,我部制定了《危险废物排除管理清单(2021年版)》(见附件),现予公布。
符合本清单要求的固体废物不属于危险废物。本清单根据实际情况实行动态调整。
附件:危险废物排除管理清单(2021年版)
一、《国家危险废物名录》《危险废物豁免管理清单》《危险废物排除管理清单》之间的关系 《名录》中的固体废物,属于危险废物,需要按照危险废物相关法律制度要求管理。 《危险废物豁免管理清单》中的固体废物仍属于危险废物,在某些特定条件下免于危险废物管理要求,但并不改变危险废物本身属性。 《排除清单》中的固体废物不属于危险废物,按照固体废物相关法律制度要求管理。 纳入《排除清单》的固体废物同时符合下列条件:未列入《名录》;按照国家规定的危险废物鉴别标准和鉴别方法鉴别后普遍不具有毒性、腐蚀性、易燃性、反应性或者感染性等危险特性;环境风险可控。当前固体废物属性明确的一般工业固体废物、生活垃圾、建筑垃圾、农业固体废物等,不列入本清单。 根据《固废法》关于危险废物的定义,列入《名录》的固体废物属于危险废物。未列入《名录》的固体废物,根据国家规定的危险废物鉴别标准和鉴别方法认定具有危险特性的也属于危险废物。《名录》修订删除的固体废物以及用括号注明“不包括…”的固体废物,均属于未列入《名录》的固体废物。对于这些固体废物,若不能通过工艺分析等排除其存在危险特性,则需根据《危险废物鉴别标准》《危险废物鉴别技术规范》等判定是否属于危险废物。因此,《名录》修订过程删除的固体废物不能直接判定其不再是危险废物,需进一步明确属性。 根据《危险废物鉴别标准通则》有关条款,仅具有腐蚀性、易燃性、反应性中一种或一种以上危险特性的危险废物利用过程和处置后产生的固体废物,经鉴别不再具有危险特性的,不属于危险废物。具有毒性危险特性的危险废物利用过程产生的固体废物,经鉴别不再具有危险特性的,不属于危险废物。综上,危险废物利用处置后的衍生固体废物可以进一步明确属性,因此,将该类固体废物纳入筛选范围。 国内相关科研机构,针对冶炼、化工等重点行业的固体废物产生特性与污染特性,以及全过程环境风险开展过研究,积累了一些数据资料。对于已经具有研究基础的固体废物,可以根据不同工艺类型固体废物污染特性与环境风险的差异,纳入筛选范围。 4.固体废物属性不明确并具有大量鉴别案例的固体废物 主要指地方生态环境主管部门在日常管理实践中,存在无法确定固体废物属性、监管程度无法统一等问题的固体废物。同时,这些固体废物也具有大量危险特性鉴别的案例,有相关的数据支撑。

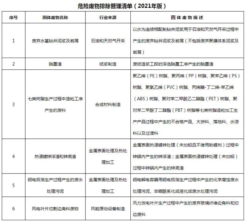
3.固体废物描述,是指固体废物的产生工艺和环节等的具体描述。 列入清单的6种固体废物(详见附表)均来自已纳入《排除清单》固体废物的筛选范围(暂无危险废物利用处置后的衍生固体废物),且同时满足以下条件:一是前期研究充分。目前对这6种固体废物已具有详实的科学研究数据和理论支撑(包括危险特性鉴别、系统调查研究、环境风险评价研究、管理情况实地调查研究等),排除其危险特性,环境风险可控,不属于危险废物,按照固体废物相关法律制度要求管理。二是社会关注度高。据统计,这6种固体废物年产生量较大。因固体废物属性不明、各地监管要求不一致,导致上述废物转移、利用、处置途径不畅。明确这些废物属性有利于监管部门聚焦重点、提高监管效率,同时有利于降低相关企业经营成本。

注:1.“固体废物名称”是指固体废物的通用名称。
2.“行业来源”是指固体废物的产生行业。
3.“固体废物描述”是指固体废物的产生工艺和环节等具体描述。